新民客户端

飞入寻常百姓家

下载APP

最全!一文汇总北京航班退改新方案

最全!一文汇总北京航班退改新方案飞入寻常百姓家

社会 2020-06-17 20:06:50

来源:北京日报客户端   作者:综合  

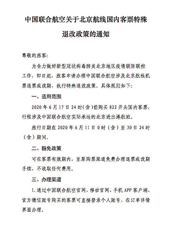
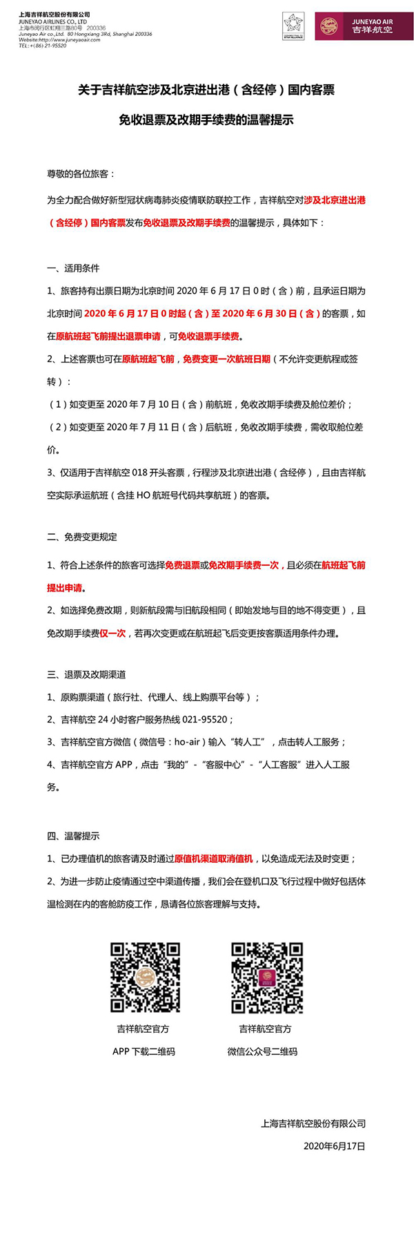
北京市16日晚宣布突发公共卫生事件应急响应级别由三级调至二级,受此影响,北京两大机场今天进出港航班大面积取消。

截至记者发稿时,国航、东航、南航、海航、中联航、吉祥航空、祥鹏航空共7家航司对北京相关航班免收退票手续费,多数航司都可退6月30日前起飞的机票。

南方航空客服人员介绍,6月14日前从南航官网购买、出行日期在6月14日至6月30日之间的,可申请北京航线特殊处理,申请自愿退票,不收手续费。

针对北京疫情防控原因的特殊退票,南航受理官方平台购票旅客的退票请求,通过代理平台购票的旅客可与平台沟通。

据海南航空官网发布的通知称,凡在2020年6月15日(含)之前已购买且乘机日期为2020年6月14日(含)至2020年6月30日(含)的北京进出港国内客票,且是海南航空/大新华航空实际承运以及海南航空/大新华航空为市场方的代码共享的航班,在航班起飞前已取消订座的客票,可到原购票地办理免费退票业务,不收取退票费。在航班起飞前未取消订座的客票,依据原客票使用条件办理退票业务。

关于变更航班方面,在航班起飞前已取消订座的客票,可免费变更至2020年7月15日(含)之前;而再次提出变更申请的,需在客票有效期内依据变更后客票使用条件办理。已办理完退票、变更业务的客票,不再返还已收取的退票、变更手续费和票款差价。

以上图片来源:各航司官微官网

原标题:最全!一文汇总北京航班退改新方案

编辑:韦嘉维
举报

看评论

推荐阅读