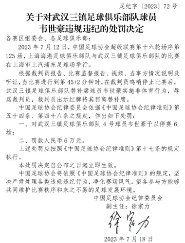
中超第17轮刚刚打完,广大球迷还没完全消化完赛果和积分榜上的变化,中国足协公布的一纸罚单,又让韦世豪成了争议焦点。昨天,足协通过官方网站确认,现效力于武汉三镇的“韦少”因为在此前球队客战上海海港队的比赛中实施非体育行为,辱骂裁判员,吃到停赛6场,罚款6万元的重量级罚单。

说起来,韦世豪从出道至今能始终受到各方瞩目,除了他不俗的球技,火爆的性格脾气、不够冷静的头脑以及其他招惹是非的场外行为,也有不小的“功劳”。对于这一点,目前位居中超积分榜前两位,且与韦世豪都有着颇深渊源的上海海港与上海申花,或许早就看透了……
众所周知,韦世豪结束留洋回归中超的第一站,是博阿斯执教时期的上海上港(现海港),那个赛季,身披33号球衣的小将是U23政策的受益者,也凭借自身的天赋,在葡萄牙名帅手下占据一席之地。不过仅仅一个赛季后,韦世豪便告别申城。或许,球员在遇到老东家时心态总会不同。第一次来到浦东足球场的韦世豪,在替补席目睹队友两黄变一红被逐出场,球队场面被动后急火攻心,对着主裁马宁“一顿输出”,吃到红牌后还嘲笑性地对裁判鼓掌。嘴上或许是骂得爽了,代价也是够大的。都说“做人留一线,日后好相见”,曾经被海港球迷视为希望之星的他,这下算是在老东家的新主场“抢了戏”,不过冲动的他似乎忘了,站在自己对面的马宁,有着中超“卡牌大师”的名头。

图说:韦世豪与主裁马宁争执
海港与三镇的比赛后,韦世豪的场外红牌成为不少球迷热议的话题,有几位资深的海港拥趸感叹,“韦世豪年纪不大,这方面却已经是惯犯,5年前,球队就在他身上吃过一点亏。”球迷口中所指的,应该是2017年足协杯决赛次回合,当比赛进入伤停补时后,还需打入一球才能击败申花夺冠的上港本想在主场做最后一搏,不料被博阿斯寄予厚望的韦世豪突然头脑发热,在边线附近与申花球员发生冲突,本就剩余不多的补时,在他的一顿操作下被消耗殆尽,球队也与足协杯冠军擦肩而过。值得一提的是,现任申花主帅吴金贵,当时就在客队教练席里目睹了这一切,这次意外,也开启了“韦少”与申花的纠葛。
一年后,脱下红色球衣改穿绿色战袍的韦世豪随国安来到虹口,挑战依然由吴金贵挂帅的申花。结果“韦少”先是在伤停补时阶段打入乌龙球,帮助实力处于下风的申花扳平比分;随后他又在一次被犯规后与初出茅庐的朱辰杰发生口角,用词颇为过分。如今回忆起韦世豪的两次“抢戏”,仍有部分申花球迷开玩笑地说:“韦世豪如果在对申花的比赛中头脑发热,总会给蓝魔球迷带来惊喜。”还有人笑言,韦世豪或许是专门给吴金贵主教练带来好运的“送分童子”。

图说:2017年足协杯决赛,韦世豪引发冲突 资料图 新民晚报记者 李铭珅 摄
玩笑归玩笑,随着年龄和经验的增长,韦世豪也到了该成熟的年纪。2019年那次著名的中国杯“果篮事件”后,这位个性十足的球员便将自己的微博名改为“韦世豪要好好踢球”,可惜四年过去,韦世豪依然在为自己的不冷静和冲动买单。20出头时的冲动,可以被理解为年少轻狂,如今已经28岁还在犯同样的错,恐怕就没有太多借口了。曾有业内人士评论:“专心踢球的韦世豪就是中国最好的边锋”,只是不知又一次遭到足协重罚后,这个拥有成为“中国最佳”潜质的球员,还能否将外界的期望变成现实。(新民晚报记者 陆玮鑫)