新民客户端

飞入寻常百姓家

下载APP

复旦版医院排行榜最新发布,今年有大变化,来看名单!

复旦版医院排行榜最新发布,今年有大变化,来看名单!飞入寻常百姓家

医些事 2024-11-16 13:50:37

来源:新民晚报   作者:左妍  


今天下午,由全国近6000名国内著名同行专家参与评选的复旦版《2023年度中国医院综合排行榜》和复旦版《2023年度中国医院专科声誉排行榜》在上海发布。全国共有100家医院进入《2023年度中国医院排行榜》,45个专科(前10名)榜上有名。榜单最大的变化在于,今年医院排行榜不再直接排名次,而是分为5个等级,按行政大区编码(华北、东北、华东、华中、华南、西南、西北)排列,同等级排名不分先后,院名笔画少为先。上海的仁济、瑞金、中山、华山四家医院位列最高等级,即A++++等级。

图说:上海地区上榜的医院

这是复旦大学医院管理研究所作为独立第三方开展的公益性项目,也是复旦版中国医院排行榜连续第十五年发布。  

变化:排行榜强调学科建设

今年复旦版《中国医院综合排行榜》在各大医院名次的“表达”方法有了重大改变,百家医院由原来的第1至第100名顺序排名,改变为不直接排名。分为A++++、A +++、A ++、A+和A 五个等级,每一等级20家医院。但是,其评选方法不变,规则不变,综合考虑学科建设、临床技术与医疗质量、科研水平等因素。

图说:复旦榜如今换了一种表达方式

复旦大学医院管理研究所所长高解春表示,表达方法的改变主要源于美国best hospital医院排行榜从去年起已开始改变,纳入排行榜的医院排名不分先后,以字母A、B、C、D排序。复旦版中国医院排行榜的“初心”一直是以学科声誉为魂,客观、公正反映全国医院一流专科的顶尖水平和该专科领域的临床实力,为老百姓治疗疑难杂症指点迷津。改变就是为了提倡医院更加关注学科建设和专科能力提升,不必纠缠医院间的微小差异。这样做,也是为了紧跟国际先进潮流。

目前,国家相关部门也把主要目光投射到各家医院专科特色的形成和专科能力的提升上,更注重引导医院的学科建设。有专家认为,有时第一名与第二名的分值差距太小,分不出上下,去掉排名可避免再出现因极微小分数之差而见高低的“窘境”。

国家卫健委去年发文要重视医院专科能力的提升,今年又明确提出要对专科进行评估。一个医院的好坏,病人满意不满意,最终还是看临床专科能力的优劣。搞好学科建设需做好三件事情,一是卫生资源配置要优化,该有的设备要有,该有的场地要有;二是诊疗行为要规范化;三是要提高疑难杂诊治疗水平。高解春认为,10余年来,复旦版排行榜始终坚持“初衷”,就是要把更多的精力放在学科建设上,院领导、科主任要腾出手把自己该做的事情做好,争取在全国同行和老百姓的心目中赢得一席之地,让复旦版排行榜真正成为学科建设和专科能力提升的标杆,成为老百姓就医的参考。 

分析:不同区域排行榜如何体现均质化?

为了体现医疗水平均质化,让不同地区的老百姓看病都能够找到一家好医院、好专科,2015年度,全国首个复旦版《七大区地区专科排行榜》亮相,作用和影响不可小觑。复旦版《七大区地区专科排行榜》的推出,把我国的东北区、华北区、华东区、华南区、华中区、西南区和西北区分别作为独立的单元,各地区老百姓开始对各地区医院专科声誉和综合实力有了了解。

高解春说,以往,复旦版中国专科声誉排行榜仅排序前10名,这会造成第11名与第180名没什么区别,因为都进不了排行榜;但如果进行七大地区性排名,情况就大大不同了。《七大区地区专科排行榜》发布后,出现了两个有趣的现象,一是许多原来在复旦版中国医院排行榜中默默无闻的医院,一夜之间突然榜上有名,尤其在西南、西北地区,这种现象更加突出,如新疆医科大学第一附属医院、兰州大学第一医院等医院以往在中国最佳医院排行榜中排名都不靠前,如今都排列在了七大地区排行榜的前列;二是有些拥有拔尖学科的医院,虽在复旦版中国医院排行榜中名列前茅,但因其专科实力有强有弱,在区域性排名时反而被学科实力均衡的区域性“强势”医院赶超,如华中区的中南大学湘雅二医院在全国排名中比中南大学湘雅医院靠前,但在区域性综合排名中,中南大学湘雅医院排在了中南大学湘雅二医院的前面。如此一来,那些从未在全国排名中“出现”的较优秀医院,会在区域性排名中得到激励。

高解春告诉记者:“过去,老百姓拿着我们的排行榜到处找医院看病,其实更应该找一家医院的好专科看病才更对,而每家医院,只有通过专科能力的提升和规范的医疗,才能使老百姓想起你,找到你。” 

本报记者 左妍 通讯员 孙国根

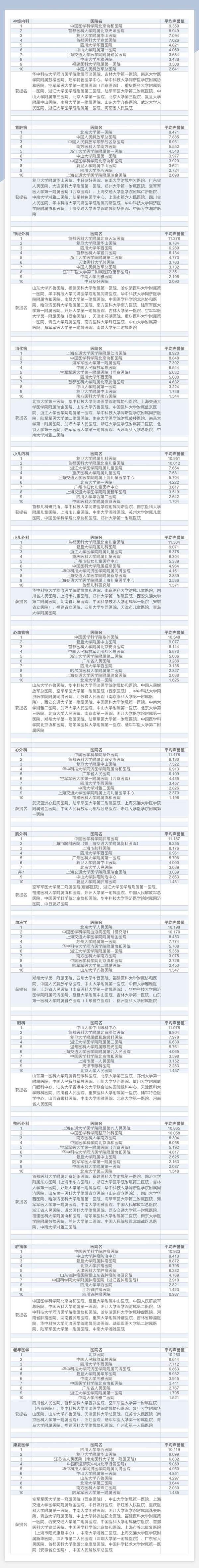
附:中国医院专科声誉排行榜


编辑:左妍
举报

看评论

推荐阅读